FSC-BT909C programming user guide
Introduction
Description
This design guide is suitable for engineers to develop FSC-BT909C series Bluetooth modules, also suitable for BT909 series modules
Module Default Settings
Name |
FSC-BT909C-XXXX |
LE-Name |
FSC-BT909C-LE-XXXX |
Pin Code |
0000 |
Secure Simple Pairing Mode |
ON |
UART Baudrate |
115200/8/N/1 |
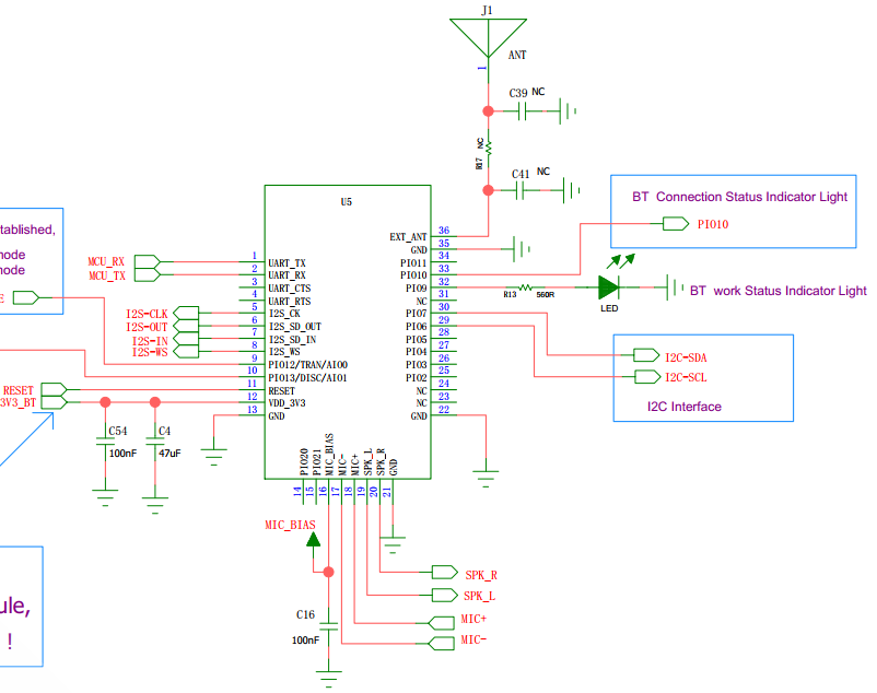
Hardware Description
Pin Diagram
FSC-BT909C as an example:

Pin Description
Pin |
Pin Name |
Type |
Pin Descriptions |
---|---|---|---|
1 |
UART_TX |
O |
UART TX |
2 |
UART_RX |
I |
UART RX |
3 |
UART_CTS |
I/O |
UART CTS |
4 |
UART_RTS |
I/O |
UART RTS |
11 |
RESET |
I |
External reset input: active Low |
12 |
VDD |
VDD |
Power supply for I/O ports, DC 3.3V |
13 |
GND |
GND |
GND |
32 |
LED |
I/O |
Output square wave in pairing mode,
output high level when bluetooth is connected
|
18 |
STATUS |
I/O |
bluetooth is not connected to output low level,
connected to output high level
|
51 |
EXT_ANT |
ANT |
Change the 0 ohm resistance near the antenna,
you can connect an external Bluetooth antenna
|
Hardware Design Notes
The simple test of the module only needs to connect VDD/GND/UART_RX/UART_TX to use
After drawing the schematic diagram, please send it to Feasycom for review,so as to avoid the Bluetooth distance not reaching the best effect
Function Description
Profiles & Features
SPP (Serial Port Profile)
GATTS (Generic Attribute Profile LE-Peripheral role)
GATTC (Generic Attribute Profile LE-Central role)
HFP-HF (Hands-Free Profile)
HFP-AG (Hands-Free-AG Profile)
A2DP-Sink (Advanced Audio Distribution Profile)
A2DP-Source (Advanced Audio Distribution Profile)
AVRCP-Controller (Audio/Video remote controller Profile)
AVRCP-Target (Audio/Video remote controller Profile)
HID-DEVICE (Human Interface Profile)
PBAP (Phonebook Access Profile)
GATT Default service and characteristic
Type |
UUID |
Characteristic |
Description |
Service |
0xFFF0 |
throughput services |
|
Write |
0xFFF2 |
Write,Write Without Response |
app send to module |
Notify |
0xFFF1 |
Notify |
module send to app |
Command Description
Terms
Throughout this specification:
Content between { } is optional
Content behind << represents a COMMAND from Host
Content behind >> represents a RESPONSE/EVENT to Host
Command Format
All commands start with “AT”, end with <CR><LF>
<CR> means “carriage return”, corresponds to hex value 0x0D
<LF> means “line feed”, corresponds to hex value 0x0A
If Command has Parameter, Parameter follows behind ‘=’
If Command has multiple Parameters, Parameter must be separated by ‘,’
If Command has Response, Response starts with <CR><LF>, ends with <CR><LF>
Module will always report command’s execution result by using “OK” for success or “ERR<code>” for failure
Error Code |
Meaning |
---|---|
001 |
Failed |
002 |
Invalid parameter |
003 |
Invalid state |
004 |
Command mismatch |
005 |
Busy |
006 |
Command not supported |
007 |
Profile not turned on |
008 |
No memory |
Others |
Reserved for future use |
Event Format
All Events start with <CR><LF>, end with <CR><LF>
If Event has Parameter, Parameter follow behind ‘=’
If Event has multiple Parameters, Parameter must be separated by ‘,’
Use command AT+SEP to replace default separator for conflict prevention
Commands Table
General Commands
AT+HELP - Firmware Function/Command Summary
Command |
AT+HELP |
Response |
<FIRMWARE FUNCTION: appropriate working scenario >
<OTA PATH: latest suitable firmware path on server for upgrade On-The-Air>
<ENABLED PROFILES: LINKS: ON/OFF>
…
…
<COMMAND SUMMARY: DESCRIPTION: PROFILE CATEGORY>
|
Description |
Using help command to get the basic summary information |
AT+SEP - Get/Set Event/Response Separator
Command |
AT+SEP{=Param} |
|
hex value 0x01~0xFF, default: ‘,’ , specially, using ‘0’ instead of ‘xFF’ for convenience |
Response |
+SEP=Param |
Description |
The parameter of events/responses may contain value same to the default separator,
using this command to replace default separator for conflict prevention
(replace the default separator ‘,’ to hex value ‘xFF’ typically)
|
AT+VER - Get Firmware Version
Command |
AT+VER |
Response |
+VER=Param1,Param2,Param3 |
|
Module type |
|
Firmware version |
|
Data of production |
Note |
The date of production in response will not be changed after firmware upgrade |
AT+BAUD - Get/Set Uart Baudrate
Command |
AT+BAUD{=Param} |
|
2400/4800/9600/19200/38400/57600/115200(default)/128000/
230400/256000/460800/512000/921600/1382400
|
Response |
+BAUD=Param1,Param2,Param3 |
|
All baudrates supported by current module |
Description |
Module will change baudrate to target value immediately or
after reboot depending on firmware,BT1036、BT955、BT909C not support 2400
|
AT+REBOOT - Soft Reboot
Command |
AT+REBOOT |
Response |
OK |
Description |
Module release all Bluetooth connections with remote device then reboot |
AT+RESTORE - Restore Factory Settings
Command |
AT+RESTORE |
Response |
OK |
Description |
Module restore all factory settings then reboot |
AT+BTEN - Bluetooth On/Off
Command |
AT+BTEN{=Param} |
|
0-Power off 1-Power on |
AT+PROFILE - Bluetooth Profile Selection
Command |
AT+PROFILE{=Param} |
|
A base-10 representation of a bit field, for each bit: |
|
SPP (Serial Port Profile) |
|
GATT Server (Generic Attribute Profile) |
|
GATT Client (Generic Attribute Profile) |
|
HFP-HF (Hands-Free Profile Handsfree) |
|
HFP-AG (Hands-Free Profile Audio Gateway) |
|
A2DP Sink (Advanced Audio Distribution Profile) |
|
A2DP Source (Advanced Audio Distribution Profile) |
|
AVRCP Controller (Audio/Video remote controller Profile) |
|
AVRCP Target (Audio/Video remote controller Profile) |
|
HID Keyboard (Human Interface Profile) |
|
PBAP Server (Phonebook Access Profile) |
|
iAP2 (For iOS devices) |
Response |
+PROFILE=Param |
Description |
GATT Server and Client, HFP Sink and Source, A2DP Sink and Source, AVRCP Controller
and Target cannot be enabled simultaneously because of mutual exclusion.
|
AT+AUTOCONN - Power On Auto Reconnect Profile Selection
Command |
AT+AUTOCONN{=Param} |
|
A base-10 representation of a bit field, format same with AT+PROFILE |
Response |
+AUTOCONN=Param |
Description |
Module will attempt to establish connection to devices in paired list after power on. |
AT+STAT - Get All Profile State
Command |
AT+STAT |
Response |
+STAT=Param1, Param2, Param3… |
Description |
Query all current enabled profile’s state |

AT+DEVSTAT - Read Device State
Command |
AT+DEVSTAT |
Response |
+DEVSTAT=Param |
|
A base-10 representation of a bit field, for each bit: |
|
0: Power Off; 1: Power On |
|
0: BR/EDR Not Discoverable; 1: BR/EDR Discoverable |
|
0: BLE Not Advertising; 1: BLE Advertising |
|
0: BR/EDR Not Scanning; 1: BR/EDR Scanning |
|
0: BLE Not Scanning; 1: BLE Scanning |
Example:usual combination and description
0 |
Device power off |
1 |
Device power on |
3 |
Device power on, BR/EDR Discoverable |
5 |
Device power on, BR/EDR Not Discoverable, BLE Advertising |
7 |
Device power on, BR/EDR Discoverable, BLE Advertising |
13 |
Device power on, BR/EDR Not Discoverable, BLE Advertising, Scanning nearby BR/EDR devices |
AT+ADDR - Get BR/EDR MAC Address
Command |
AT+ADDR |
Response |
+ADDR=Param |
|
Module’s BR/EDR MAC address (12 Bytes ASCII) |
AT+LEADDR - Get BLE MAC Address
Command |
AT+LEADDR |
Response |
+LEADDR=Param |
|
Module’s LE MAC address (12 Bytes ASCII) |
AT+NAME - Get/Set BR/EDR Local Name
Command |
AT+NAME{=Param1{,Param2}} |
|
BR/EDR local name(1~31 Bytes ASCII) |
|
MAC address suffix(0/1,default:1)
0: Disable suffix
1: Enable suffix “-XXXX” (lower 4 bytes of MAC address) after local name
|
Response |
+NAME=Param |
Description |
Write local name if parameter exist, otherwise read current local name |
AT+LENAME - Get/Set BLE Local Name
Command |
AT+LENAME{=Param1{,Param2}} |
|
BLE local name(1~25 Bytes ASCII) |
|
MAC address suffix(0/1,default:1)
0-Disable suffix
1-Enable suffix “-XXXX” (lower 4 bytes of MAC address) after local name
|
Response |
+LENAME=Param |
AT+SSP - Get/Set BR/EDR Pairing Mode
Command |
AT+SSP{=Param} |
|
Pairing mode (0~3, default:2)
(0) Legacy pairing, use pin code for pairing
(1) Secure simple pairing, auto pairing
(2) Secure simple pairing, display yes/no in pairing
(3) Secure simple pairing, passkey compare,
user need to accept/reject pair request with command AT+CFM
|
Response |
+SSP=Param |
Note |
need reboot |
AT+PIN - Get/Set BR/EDR Pin Code
Command |
AT+PIN{=Param} |
|
Pin code(4~15 Bytes ASCII, default:0000) |
Response |
+PIN=Param |
Description |
Pin code only work in legacy pairing mode, see AT+SSP |
AT+CFM - Accept/Reject Remote Pairing Request
Command |
AT+CFM=Param1, Param2 |
|
12 Bytes MAC address of remote device |
|
0-Reject remote pairing request
1-Accept remote pairing request
|
Description |
Only used for pairing request in pairing mode 3, see AT+SSP |
AT+COD: Get/Set Device Class
Command |
AT+COD=Param |
|
Class of device(6 bytes ASCII, default:240408 Handsfree device) |
Response |
+COD=Param |
Related configuration reference: COD.
AT+PAIR: Get/Set BR/EDR/BLE Visibility
Command |
AT+PAIR=Param |
|
Mode(0-3)
0: Leave BR/EDR/BLE discoverable mode (stop advertising/broadcasting)
1: Enter BR/EDR discoverable mode (start broadcasting)
2: Enter BLE discoverable mode (start advertising)
3: Enter BR/EDR/BLE discoverable mode (start advertising/broadcasting)
|
Description |
Module will always be discoverable if no device connected (BR/EDR or BLE),
and be undiscoverable if connected with remote device, unless received this command
|
AT+PAGE: Get/Set BR/EDR Connectability
Command |
AT+PAGE=Param |
|
Mode(0-1)
0: Leave BR/EDR connectable mode (stop paging)
1: Enter BR/EDR connectable mode (start paging)
|
Description |
Module will always be connectable mode if no device connected,
and be unconnectable if connected with remote device, unless received this command
|
AT+SCAN - Scan Nearby Devices
Command |
AT+SCAN=Param1{,Param2{,Param3}} |
|
scan type(0~3)
0: Stop scan
1: Scan nearby BR/EDR devices
2: Scan nearby BLE devices
3: Scan nearby BR/EDR/BLE devices
|
|
(1~48)Scan period. unit:1.28s, default:12.8s |
|
(1~25 Bytes ASCII)Name filter. Filter scan results with name if set |
Description |
Format description reference: +SCAN - Scan Result |
AT+PLIST - Get/Delete Paired List
Command |
AT+PLIST{=Param} |
|
(0/1~8/12 Bytes MAC address)
(0) Clear all paired record
(1~8) Clear specific paired record with index
(MAC) Clear specific paired record with MAC address
|
Response1 |
+PLIST=Param1, Param2, Param3{,Param4} |
|
(1~8) Paired device’s index |
|
A base-10 representation of a bit field, support profiles of device, see AT+PROFILE |
|
(MAC) Paired device’s MAC address |
|
(UTF8) Paired device’s name |
Response2 |
+PLIST=E End of the paired record |
AT+DSCA - Release All Connections
Command |
AT+DSCA |
Description |
Module release all Bluetooth connections with remote device |
AT+TPMODE - Turn On/Off Throughput Mode
Command |
AT+TPMODE{=Param} |
|
Throughput mode(0~1,default:0) 0: Turn Off 1: Turn On |
Response |
+TPMODE=Param |
Description |
When SPP/GATT profile connected and throughput mode is on,
the AT command will be de-active,
every byte received via physical UART will be sent to air, vice visa
|
AT+SECCFG: Get/Set Security Level
Command |
AT+PAIR=Param |
|
Mode(0-1),default:0
0: Level 0
1: Level 2
|
SPP Commands
AT+SPPSTAT - Read SPP State
Command |
AT+SPPSTAT |
Response |
+SPPATAT=Param |
Description |
Format description reference: +SPPSTAT - SPP State |
AT+SPPCONN - Establish SPP Connection
Command |
AT+SPPCONN{=Param} |
|
MAC address of target device (12 Bytes ASCII) |
AT+SPPDISC - Release SPP Connection
Command |
AT+SPPDISC |
Description |
Release current SPP connection with remote device |
AT+SPPSEND - Send Data Via SPP
Command |
AT+SPPSEND=Param1,Param2 |
|
Payload length (1~492) |
|
Payload (1~492 Bytes UTF8) |
Description |
If throughput mode is on, this command is de-active |
GATT Commands
AT+GATTSTAT - Read GATT State
Command |
AT+GATTSTAT |
Response |
+GATTATAT=Param |
Description |
Format description reference: +GATTSTAT - GATT State |
AT+GATTDISC - Release GATT Connection
Command |
AT+GATTDISC |
Description |
Release current GATT connection with remote device |
AT+GATTSEND - Send Data Via GATT
Command |
AT+GATTSEND=Param1,Param2 |
|
Payload length (1~492) |
|
Payload (1~492 Bytes UTF8) |
Description |
If throughput mode is on, this command is de-active |
HID Commands
AT+HIDSTAT - Read HID State
Command |
AT+HIDSTAT |
Response |
+HIDATAT=Param |
Description |
Format description reference: +HIDSTAT - HID State |
AT+HIDCONN - Establish HID Connection
Command |
AT+HIDCONN{=Param} |
|
MAC address of target device (12 Bytes ASCII) |
AT+HIDDISC - Release HID Connection
Command |
AT+HIDDISC |
Description |
Release current HID connection with remote device |
AT+HIDMODE - Get/Set HID Input Mode
Command |
AT+HIDMODE{=Param} |
|
HID keyboard input mode (0~1), default 1
(0) Hex key code
(1) Ascii key code (English)
|
Note |
Module can support various keyboard language with specify firmware,
such as:TURKEY SPAIN PORTUGAL FRANCE GERMANY ITALY CZECH JAPAN
|
AT+HIDDLY - Get/Set HID Report Period
Command |
AT+HIDDLY{=Param} |
|
HID report period in millisecond, default 10 ms |
AT+HIDSEND - Send HID Keyboard Report
Command |
AT+HIDSEND=Param1,Param2 |
|
Report length |
|
Report payload |
Note |
For special key code:
0x0D -> ENTER
0x08 -> BACKSPACE
0x09 -> TAB
0x20 -> SPACE
|
AT+HIDCMD - Send HID User Report
Command |
AT+HIDCMD=Param |
|
2 bytes hid user report
e.g., for iPhone:
Play/Pause: 00 CD
Stop: 00 B7
Forward: 00 B5
Backward: 00 B6
Fast Forward: 00 B3
Rewind:00 B4
Record:00 B2
VolumpUp:00 E9
VolumpDn:00 EA
Mute:00 E2
On screen keyboard Toggle:01 AE
|
Events Table
General Events
+PWRSTAT - Powering State
Format |
+PWRSTAT=Param |
|
0-Powering off 1-Powering on(booting) |
Description |
AT Command is not recommended to be used while powering on/off state |
+SCAN - Scan Result
Format1 |
+SCAN =Param1,Param2,Param3, Param4,Param5,Param6 |
|
Index |
|
RSSI (-127 ~ -1) |
|
Device address type (0~3)
(0) BR/EDR address
(1) LE public address
(2) LE random address
(3) iOS device with Carplay support
|
|
MAC address (12 Bytes ASCII) |
|
Device Name for BR/EDR devices or advertising data for LE devices |
|
Class of device(6 Bytes ASCII) |
Format2 |
+SCAN=E: Scan stopped |
+PAIRREQ - Pair Request
Format |
+PAIRREQ=Param1,Param2{,Param3} |
|
Passkey (000000~999999) |
|
MAC address (12 Bytes ASCII) of current pairing device |
|
Name of current pairing device |
+PAIRED - Pair Result
Format |
+PAIRED=Param1,Param2 |
|
Pair result (0)-Success (1~255)-Failed reason |
|
MAC address (12 Bytes ASCII) of current pairing device |
SPP Events
Note
Events for iAP2 (Apple Accessory Protocol) and AAP (Android Auto Protocol) are almost the same with SPP, which are:
+IAPSTAT, +IAPDATA for iAP2 profile
+AAPSTAT, +AAPDATA for AAP profile
Document will omit these events.
+SPPSTAT - SPP State
Format |
+SPPSTAT=Param |
|
(0) Unsupported
(1) Standby
(2) Connecting
(3) Connected
|
+SPPDATA - SPP Received Incoming Data
Format |
+SPPDATA=Param1,Param2 |
|
Payload length |
|
Payload |
GATT Events
+GATTSTAT - GATT State
Format |
+GATTSTAT=Param |
|
(0) Unsupported
(1) Standby
(2) Connecting
(3) Connected
|
+GATTDATA - GATT Received Incoming Data
Format |
+SPPDATA=Param1,Param2 |
|
Payload length |
|
Payload |
HID Events
+HIDSTAT - HID State
Format |
+HIDSTAT=Param |
|
(0) Unsupported
(1) Standby
(2) Connecting
(3) Connected
|
Application scenarios
Read/Write Parameters

MCU change device name CARKIT reference code:
1void change_name(void)
2{
3 uart_send("AT+NAME\r\n");
4 if(uart_read("+NAME",name_buf))
5 {
6 if(memcmp(name_buf,"CARKIT",6))
7 {
8 uart_send("AT+NAME=CARKIT,0\r\n"); //defalut disable MAC address suffix
9 uart_send("AT+NAME\r\n"); // read bt name
10 if(uart_read("+NAME",name_buf))
11 {
12 if(memcmp(name_buf,"CARKIT",6))
13 {
14 //change name fail
15 }
16 else
17 {
18 //change name success
19 }
20 }
21 }
22 }
23}
Note
modify any parameters, it is recommended to query first and then modify the final verification
Data Throughput
Typical SPP Slave Data Throughput Interaction:

SPP Master-Slave
One of the standard firmwares of the module simultaneously supports SPP master and SPP slave features, when the user use the AT commands for the SPP master feature, the module will act as master role, otherwise, it acts as slave role.
The list of AT commands for the SPP master feature:
Commands |
Description |
AT+SCAN |
Scan nearby devices |
AT+SPPCONN |
Establish SPP connection |
AT+SPPSTAT |
Read SPP state |
AT+SPPDISC |
Release SPP connection |
AT+SPPSEND |
Send data via SPP |
Typical AT-Command Mode SPP Master Interaction: